春日的美好,不仅在于百花争艳、蓬勃盎然,更在于莘莘学子奋进勤勉。搜同
举办了第二届“破简而出·职达未来”简历制作大赛,为同学们的未来求职加油助力!
本次大赛共收到39份学生简历,延续第一届“意向职位针对性,简历比赛实用性”的主要特色,以比赛为依托、以简历为中介,帮助同学们了解自我、取长补短、精准出击,真正实现“破简而出,职达未来”。
本次大赛邀请到了10位来自政府事业单位、媒体机构、互联网公司的优秀院友作为专家评审,他们为同学们的简历做出了专业、细致、有针对性的点评。以基础信息、个人经历、附加信息、艺术设计四项为评判标准,经各位评委公平公正、仔细认真评阅,本次简历大赛的获奖名单如下:
姓名 |
班级 |
组别 |
奖项 |
张祎 |
20新闻专硕 |
政府事业单位 |
一等奖 |
赖莹莹 |
20新闻专硕(非全) |
互联网 |
一等奖 |
冯晓宇 |
19新闻专硕 |
互联网 |
二等奖 |
杨明昊 |
20新闻专硕 |
媒体 |
二等奖 |
潘力铭 |
17新闻1班 |
互联网 |
二等奖 |
刘嵌玥 |
20新闻专硕 |
媒体 |
二等奖 |
郑学菲 |
18广告班 |
互联网 |
三等奖 |
张旋 |
20传播学学硕 |
政府事业单位 |
三等奖 |
姚亚宁 |
20新闻专硕 |
媒体 |
三等奖 |
黄荣 |
20新闻学学硕 |
政府事业单位 |
三等奖 |
罗艳 |
20新闻专硕 |
媒体 |
三等奖 |
熊媛 |
19传播学学硕 |
政府事业单位 |
三等奖 |
恭喜以上获奖的同学们!
评委老师们对每一份简历都提出了针对性的修改意见。“择其善者而从之,其不善者而改之”。接下来,就让我们欣赏一下此次大赛中的优秀作品吧!在欣赏中学习进步!
一、政府事业单位类
针对政府事业单位类求职,信息表达简洁、排版设计清晰、低色彩饱和度、重点突出的简历会更受青睐。

评审意见:基本信息简洁明了,照片较为适当,可以丰富一下自身信息如籍贯、民族等;个人经历与求职意向较为匹配,但教育背景的主修课程列出重点即可,实习经历主要突出作品成绩,不用写如何上班,描述要简洁精炼,让面试官一眼看出你想表达的重点,可以重点标出;个人评价建议按条列出,更加清晰。

评审意见:个人信息较为简略,要写明个人的年龄、民族、籍贯等基本信息;实习经历可以按照求职意向进行排序,把重要的工作经历放在前面;可以将科研、项目经历部分归纳总结一下,增加荣誉成绩和个人评价板块;整体排版可以突出一下重点,重点部分可以加重一些。
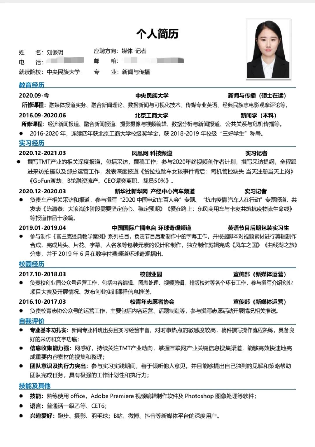
二、媒体类
对于媒体类求职而言,基础信息要写全面,政治面貌及籍贯都将会是考察对象,个人作品成果对于媒体求职会更加重要。

评审意见:几段实习经历都非常契合媒体的入行标准,两篇深度作品很有说服力,中国国际广播电台的实习经历也很加分。但是缺乏个人在其中的细化作用,面试官应该会对该段经历感兴趣,要重点准备这部分的采访经历,如果只是“实习”或者“见习”应该是无法打动大部分的面试官。如果能在列举个人获奖成果之外,补充参与制作的作品是否获得过奖项,会非常有说服力。另外,缺乏“年龄”、“政治面貌”和“籍贯”,这三项对媒体求职而言十分重要。

评审意见:十分有潜力的简历,从业的重点方向突出,就是一个对纪录片创作和影像拍摄有过经历的从业者;简历中“童梦同行”计划纪录片摄影作品获中国大学生在线“行,走”主题摄影比赛“十佳作品奖”、“最佳人气奖”以及纪录片创作的经历会非常吸引眼球,需要补充的可能是个人性格、其它附加信息方面的描述。
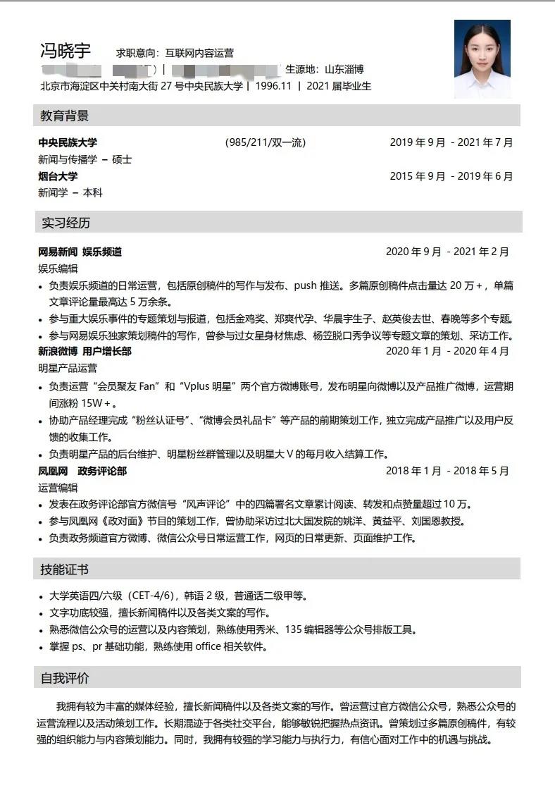
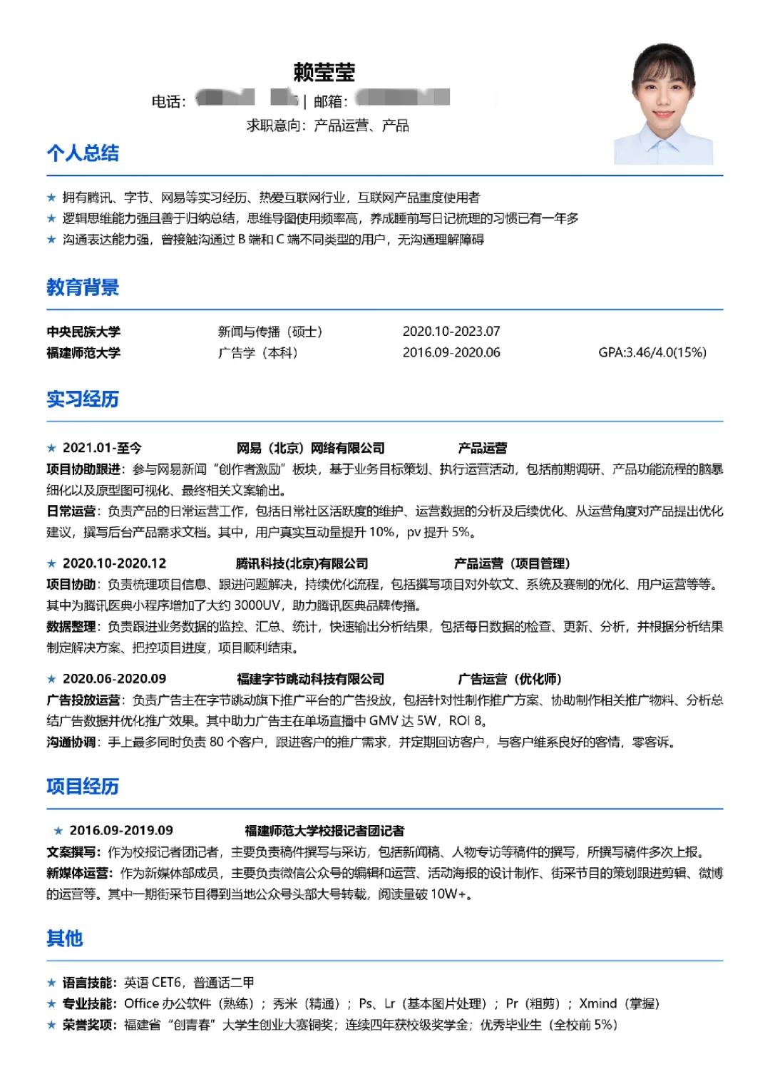
三、互联网类
大厂的相关实习经历对于应聘互联网类工作的求职者至为重要,拥有原创作品是此类求职的加分项。

评审意见:整体经历不错,有很大的求职潜质。但最后一栏自我评价表达不够吸引人,应当使用更简洁和有互联网特色的文字。教育经历应放在职业经历后面,开头几行没有抓眼球的元素。

评审意见:大厂经历多,开头个人总结简单清晰,是很有潜力的人才。大厂实习经历丰富,和求职意向匹配度高。可以加粗、或用不同颜色突出实习经历里做得比较好的量化业绩指标。
衷心感谢各位评委老师们专业细致的点评,“因材施教”的修改!同时,他们为同学们的求职征程寄语!
#谈圳
2002级院友 广西广播电视台 广西视听副总监 广电新媒体公司媒体部副总监
“要懂得怀疑,也要能够积极论证,这样才能形成独立思考的习惯。然后让独立思考支撑你成为一个自信、宽容的人。”
#钟宇飞
2007级院友 滴滴出行 资深前端工程师
大学四年都要多实践多思考,才能为毕业求职做好准备。
#郑莞雨
2008级院友 蚂蚁公关
大家加油!
#黑赫萱
2008级院友 字节跳动科技有限公司 中台编导
民大人聚是一团火,散是满天星。
#崔灿
2010级院友 爱德曼国际公关 助理总监
选定未来,踏实沉稳,时代的浪会把你推往潮头。
#薛杭
2012级院友 中国地震台网中心 办公室 七级职员
做学生是最幸福的事,在民大念书会是最好的回忆,珍惜当下。
#常亚飞
2015级院友 中央广播电视总台搜同记者
多去实习试错,找到目标之后,把目标的上中下游都实习一遍,多去“大厂”。
#王壹
2015院友 农民日报社经济部记者
折腾过的青春可堪回首,做好准备,为自己积累资本,不放过任何一次机会。
#马思睿
2015级院友 新疆维吾尔自治区人民政府外事办公室 三级主任科员
未来的路有很多条,努力前进,未来可期。
#项大宇
2018级院友 中国工商银行总部办公室
君子以自强不息!
简历排版在一定程度上体现出求职者的态度和能力,清晰有条理的简历更容易在求职中给HR留下一个好印象,简历上每一笔出众的经历,都需要求职者在日常学习生活中付出长久的努力和积淀。
春天是一个充满希望的季节,种子会在此季节萌芽、成长;播下一颗种子,收获一份希望。希望同学们可以汲取制作优秀简历的宝贵经验,在提升简历制作能力的同时也不断完善自我,用一张精美的简历“敲”开一份精彩的未来,迎来属于自己人生的充满生机的“春天”。